新闻中心
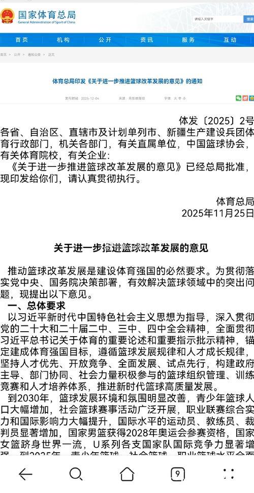
体育总局发布《关于深入推动篮球改革发展的指导意见》通知
体育总局发布《关于深入推动篮球改革发展的指导意见》通知彰显出一个清晰信号中国篮球正在进入一个系统性重塑的新阶段这不仅是单项运动的管理文件更是一次以篮球为抓手的体育体制创新实践它关乎职业联赛的升级关乎青少年培养体系的再造也关乎校园社会职业之间长期割裂格局的打通对于渴望在竞技成绩和产业发展上实现双突破的中国篮球而言这一轮改革很可能是一次“窗口期”式的关键机会
一 改革的核心指向不是“多管几条线”而是“打通一整条链”长期以来中国篮球发展面临的典型问题是结构性失衡一端是国家队成绩压力巨大一端是青训基础薄弱职业联赛商业化水平不高社会篮球蓬勃却与体制内脱节《关于深入推动篮球改革发展的指导意见》直指这一痛点强调以改革为牵引在顶层设计上实现从“单点突破”向“系统联动”的转变文件提出要优化篮球管理体制提升联赛治理能力构建校园俱乐部社会三位一体的梯队体系并明确强化协会的行业自律与服务功能通过更清晰的权责边界让行政管理与市场机制形成良性互动这意味着未来中国篮球不再只是“为金牌而建制”而是围绕一条完整的篮球生态链进行顶层布局
二 顶层设计的关键落点在于职业联赛的治理升级如果说篮球改革的价值中枢是什么那么职业联赛无疑是最重要的承载平台CBA WCBA NBL等联赛的治理水平直接决定了中国篮球的整体竞争力与社会影响力指导意见在这方面释放出几个重要信号其一是强调联赛“市场化运作 法治化治理 专业化管理”三位一体要求从股权结构 联赛公司治理规则 联盟与俱乐部权责分配等核心制度上进行优化其二是突出赛风赛纪与行业规范建设通过更严格的纪律条例 仲裁机制以及裁判选拔和监督制度重塑联赛公信力其三是鼓励在保障公平竞赛前提下加快推进转播权 赞助权 票务和衍生品开发模式创新为俱乐部提供更加稳定和可持续的商业回报

这类治理升级并非抽象概念以CBA近年来的改革实践为例通过推进“公司化运作 联盟主导”模式联赛在版权价值和商业开发上取得显著提升但同时也暴露出如俱乐部造血能力不足 人才流动机制僵化等瓶颈新发布的指导意见实际上为下一阶段改革铺路通过更明确的政策支持和监管框架帮助联赛在扩展商业边界的同时守住竞技公平和社会责任的底线
三 青少年培养被抬到前所未有的战略高度任何一支国家队的持续竞争力本质上取决于人才供给链是否健康而中国篮球过去长期存在“重选材 轻育人 重短期成绩 轻长期规划”的问题指导意见明确提出要构建覆盖小学 初中 高中 大学及职业梯队的贯通式培养体系强调以校园篮球为基础以社会俱乐部为支撑以高水平后备人才基地为枢纽形成多元主体协同育人的格局文件还提到要改进青少年运动员文化教育保障强化学训结合避免“只打球不读书”的极端现象这不仅有助于提升运动员的综合素养也为他们退役后的社会融入打下良好基础
在实践层面一些省市已经开始进行前瞻性探索例如某些地区推动“校园联赛 体教融合基地 职业俱乐部合作”的三方共建模式由教育部门负责学籍和课程保障由体育部门和篮协提供教练员和竞赛平台由俱乐部提供专业训练资源与选拔渠道这样一来有天赋的学生可以在不放弃学业的前提下接受高水平篮球训练而俱乐部则拥有更加稳定和本土化的人才来源这类案例为指导意见提出的方向提供了可复制的样本
四 社会力量与篮球产业将成为拉动改革落地的重要引擎指导意见特别强调要“激发市场主体活力 引导社会资本参与篮球发展”这意味着未来篮球场地设施建设 赛事运营 培训机构 青少年公开赛 3x3街头赛事以及城市业余联赛等环节都有望迎来更宽松更清晰的政策空间在这一过程中如何在开放与规范之间取得平衡至关重要一方面要通过准入标准 行业信用评价和信息公开制度防止无序扩张甚至出现“野蛮生长”另一方面也要避免过度审批和行政干预抑制社会创新活力
以三人篮球和城市社区联赛为例其参与门槛低 观赏性强 传播方式灵活极易与城市更新 青年文化 夜经济等结合形成兼具体育和城市品牌价值的新场景如果在落实指导意见时能对这类项目给予政策支持如场地开放时间延长 简化草根赛事备案流程 引导社会企业参与运营等就有望打造一批具有示范效应的篮球城市IP同时也能在无形中扩大篮球人口基数为职业联赛和国家队输送更多潜在球员和忠实观众
五 体制机制创新决定改革能走多远文件名称中“深入推动”三字透露出一个关键信息此前中国篮球的改革更多停留在局部环节而这次意在推进更加系统和深层次的变化要做到这一点就必须在用人 评价 考核和分配等关键机制上做文章指导意见提出要进一步优化篮球项目管理机构设置明确各方职责边界强化中国篮球协会和地方篮协的主体作用这意味着从“行政主导一切”逐步走向“行政引导 行业自律 市场运作 社会参与”的多元治理格局
在用人机制方面文件鼓励引进复合型专业人才包括外籍教练 经纪人 体能师 数据分析师以及熟悉现代体育产业运营的管理人才这类“职业化支撑团队”正是中国篮球长期欠缺的软实力资源此外在考核机制上指导意见倡导以社会满意度 人才培养质量 联赛健康度和产业带动效应等多维指标作为评价标准而非简单以金牌数量或阶段性战绩论英雄这种更全面的评价体系有助于引导地方与协会把精力放在夯实基础和长期建设上
六 从国家队视角看改革的长远意义尽管指导意见主要围绕体制机制和生态构建展开但其最终落脚点仍然是提升中国篮球在国际赛场的整体竞争力国家队水平很大程度上反映一个国家篮球生态是否健康如果联赛质量不高 球风不职业 青训薄弱 再高强度的集训也难以弥补结构性短板通过这次改革推动联赛节奏 身体对抗 技战术复杂度以及比赛密度更接近国际标准国家队的技战术选择空间和球员比赛适应能力自然会随之提高

历史经验表明许多篮球强国的成功都建立在联赛和青训的长期积累之上例如某欧洲国家通过完善的俱乐部梯队体系和开放的球员流动机制在多年内持续向国家队输送高质量球员即便没有超顶级超级球星也能在世界大赛中保持稳定竞争力对于中国而言指导意见所引导的这场改革并不是追求短期“爆冷”的捷径而是为未来十年乃至更长时间打基础的系统工程
七 风险与挑战同样不容低估任何深度改革都会触及既有利益格局篮球改革同样面临多重考验一是部分主体对“管办分离 行业自律”的理解和执行可能不到位在实际操作中容易出现责任不清或“挂名改革”的情况二是地方在落实指导意见时可能存在资源和能力差异导致地区之间发展不均衡三是过快追求商业回报有可能挤压青训投入和群众基础建设从而偏离“以人民为中心”的发展导向
因此在推进过程中需要建立更完善的监督与反馈机制包括定期评估改革成效公开重要数据和政策执行情况畅通教练员 运动员 俱乐部和球迷的意见渠道通过动态调整确保改革方向不跑偏 改革红利能下沉到基层和普通参与者身上同时还要警惕形式主义和短期行为避免把文件精神停留在口号层面只有当每一个具体环节如裁判选派 青训标准 场馆开放制度等都真正发生变化时这份《关于深入推动篮球改革发展的指导意见》才算真正落地生根

八 以篮球为载体构建更具活力的体育社会从更宏观的视角看这份指导意见的价值已经超出了篮球项目本身它折射的是中国体育在新发展阶段的一条思路即通过单项改革带动体制创新通过体育产业发展反哺公共服务通过体育精神塑造青年气质和城市文化当篮球场在社区和校园中真正“亮起来”当职业联赛成为青少年向往的舞台而非遥远的符号当社会资本愿意长期投入而不是追逐短期风口时篮球改革的意义就会从竞技层面延伸到社会治理和文化建设层面这或许正是体育总局在发布《关于深入推动篮球改革发展的指导意见》通知时所期待的更深层回响
2026-05-30T03:29:25+08:00
浏览次数:
返回列表